News

new article
New manuscript in Science Advances tracing 2500 years of human betaherpesvirus evolution through ancient DNA
Tue Dec 01 2026
Betaherpesvirus ancient DNA
Tracing 2500 years of human betaherpesvirus 6A and 6B diversity through ancient DNA

Link: Science Advances Manuscript

Link: UCL News Article

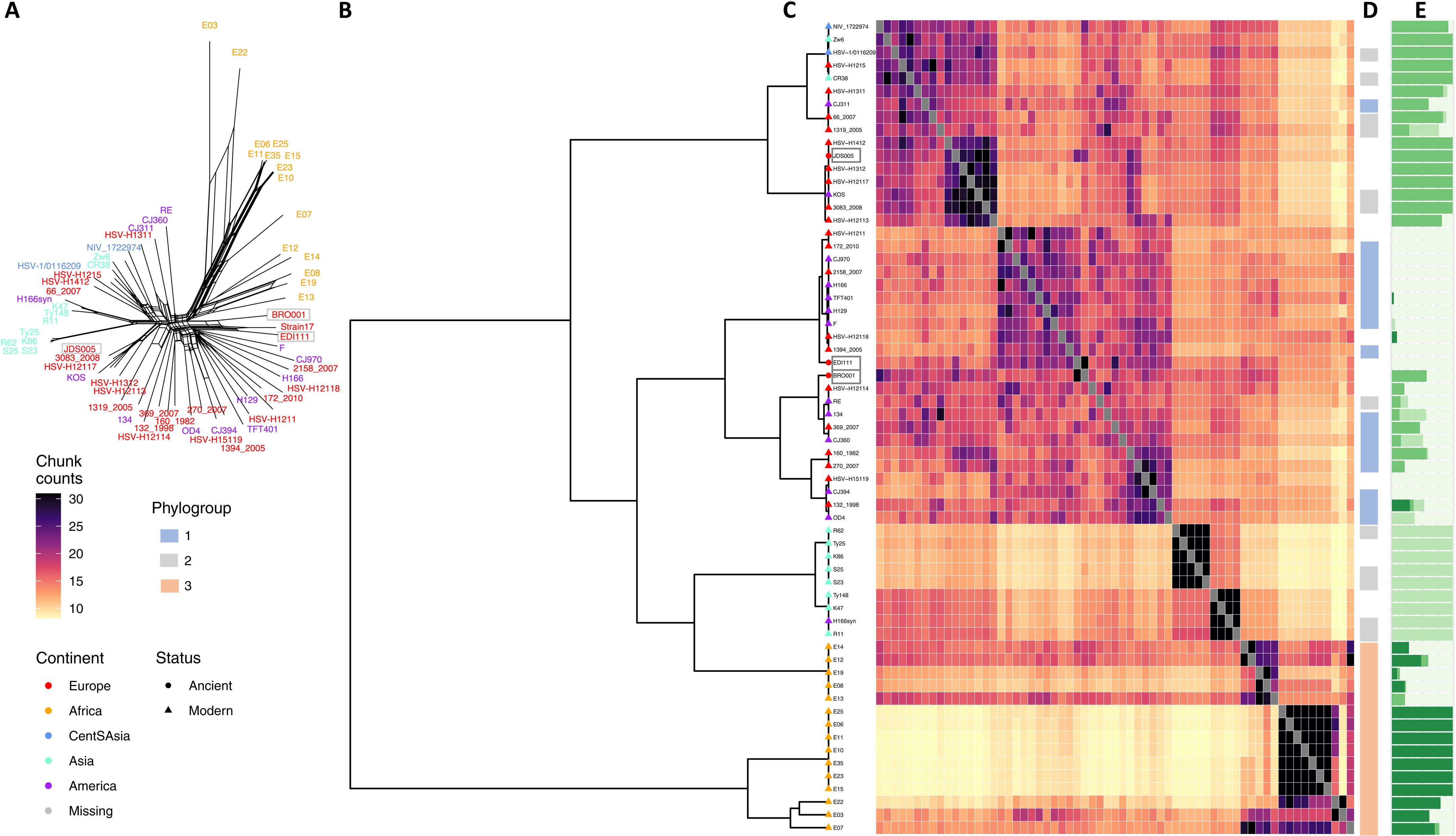
Human betaherpesviruses 6A and 6B (HHV-6A/6B) are DNA viruses, which integrate into the human genome, and are best known to cause sixth disease. Despite their recent discovery (1980s), they were speculated to have a much longer history within the human population than modern data suggest. We present the first 11 ancient genomes of HHV-6A and HHV-6B, dating as far back as the 8th to 6th century BCE. We demonstrate that large fractions of current HHV-6 diversity were already established by the 14th century CE. Our data corroborate that HHV-6A/6B integrations stem from ancient founder events. In addition, we show that all known inherited chromosomally integrated HHV-6A clades were already represented in historical populations, confirming that HHV-6A no longer integrates into the germ line within populations of European ancestry and likely endogenized in early human history.

Midpoint-rooted maximum likelihood phylogeny for HHV-6A using 66 modern and 6 ancient genomes.

Midpoint-rooted maximum likelihood phylogeny for HHV-6A using 66 modern and 6 ancient genomes.

Maximum likelihood phylogeny for HHV-6B using 214 modern and 3 ancient genomes.

Maximum likelihood phylogeny for HHV-6B using 214 modern and 3 ancient genomes.

media
BBC Science in Action featuring our work on Borrelia
Sat May 24 2025
radio

BBC World Service Science in Action featuring our work on Borrelia

Our work on the evolutionary history of Borrelia recurrentis was featured on BBC World Service Science in Action.

Article link

Here Lucy being interviewed link

new article
New manuscript in Science on the evolutionary history of louse-borne relapsing fever
Thu May 22 2025
Borrelia ancient DNA
Ancient Borrelia genomes document the evolutionary history of louse-borne relapsing fever

Link: Science Manuscript

Link: UCL News Article

Louse-borne relapsing fever is caused by the bacterium Borrelia recurrentis, which is transmitted by body lice and is difficult to culture. Its unusually small genome has been the subject of speculation, with debates around when and why gene loss occurred. In work led by Pooja Swali and jointly with the Crick Institute we sequenced four ancient B. recurrentis genomes from remains in the UK, the oldest of which dates to 2300 to 2100 years ago. Many of the features of modern genomes were already displayed in these ancient samples, suggesting that the distinctive genomic changes in this species may have occurred only about 5000 years after divergence from its closest relative.

Inferred events in the emergence of louse-borne relapsing fever.

Inferred events in the emergence of louse-borne relapsing fever.

new preprint
New preprint on the early evolution of BA.2.86
Thu Jan 30 2025
SARS-CoV-2

New preprint: Early Evolution of BA.2.86 Sheds Light on the Origins of Highly Divergent SARS-CoV-2 Lineages

Link available here.

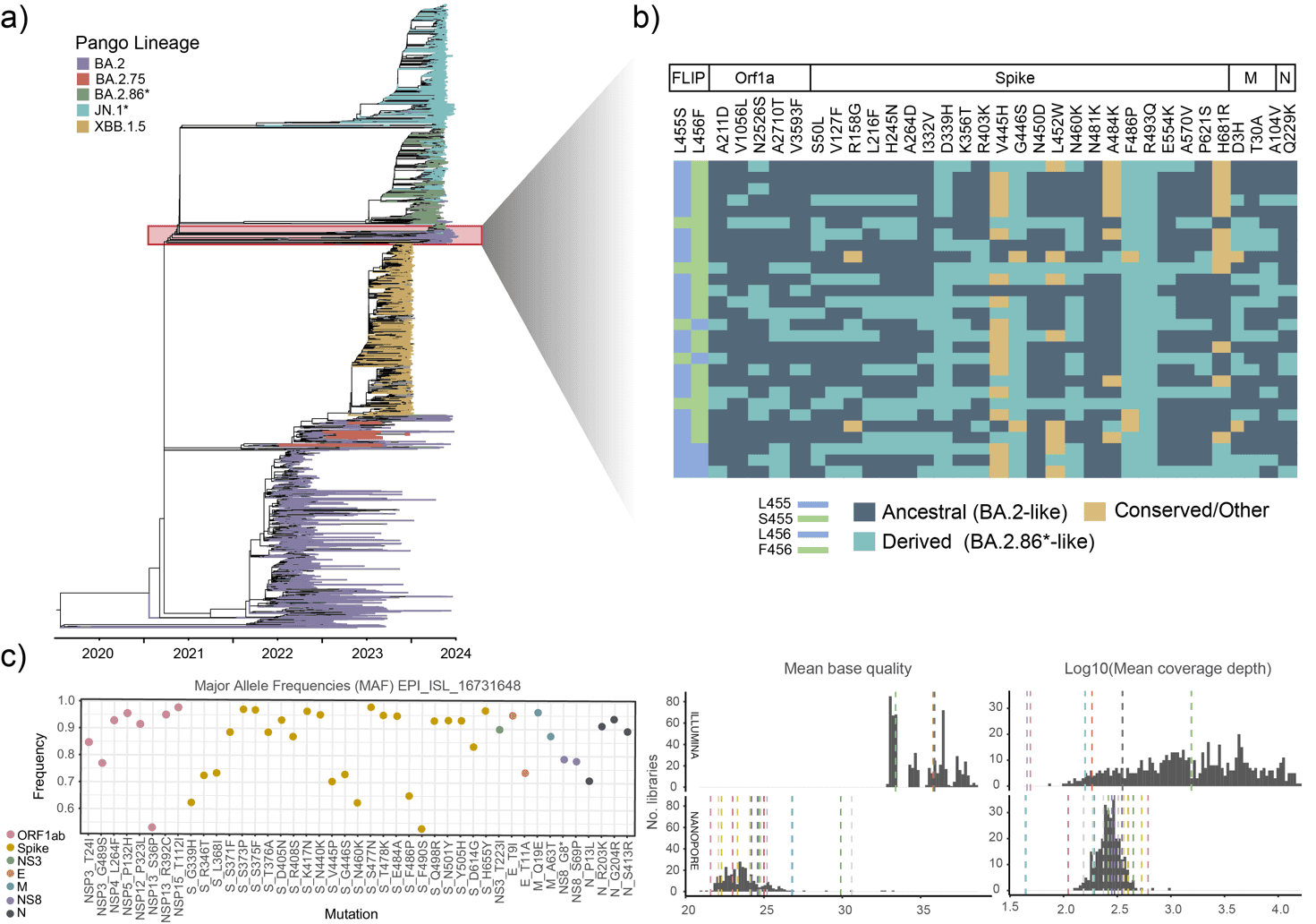
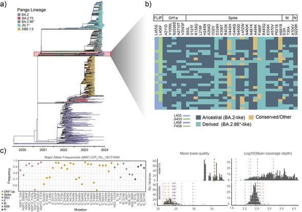
Since the emergence of SARS-CoV-2 in late 2019, highly divergent variants with novel constellations of mutations have periodically emerged to displace previously co-circulating virus lineages. The evolutionary mechanisms behind this process remain unclear, but the prevailing hypothesis supports emergence through single events followed by a rapid accumulation of mutations in individual long-term infections. In July 2023, the Omicron-descending BA.2.86 Variant of Interest (VOI) emerged to outcompete other virus lineages, with descending sublineages still dominating as of December 2024. We use BA.2.86 as a case study to test the hypothesis that highly divergent variants emerge during a single chronic infection. By applying a comprehensive suite of evolutionary analyses to independent high-resolution datasets, we identify a cluster of approximately 100 BA.2 genomes that fall directly ancestral and shorten the branch leading to BA.2.86, carrying some BA.2.86-specific lineage defining mutations. These genomes, sampled from multiple countries and at different timepoints, share a single ancestor dating back to December 2021. Additionally, we detect over 2600 earlier BA.2, BA.2.75, and XBB.1.5 genomes with multiple mutations later associated with BA.2.86. These genomes represent a standing genetic variation that likely facilitated a gradual evolution in the direct ancestry of this variant. We further uncover a complex evolutionary process involving recombination between the BA.2.75 and XBB.1.5 parental lineages. Together, our results challenge the notion of a single emergence event, and instead support a more complex scenario, with BA.2.86 likely having evolved over multiple transmission chains.

Identification of BA.2.86-like evolutionary intermediates.

Identification of BA.2.86-like evolutionary intermediates.


new preprint
New preprint on predicting the success of mutations in SARS-CoV-2
Fri Nov 15 2024
SARS-CoV-2

New preprint: Intrahost dynamics, together with genetic and phenotypic traits predict the success of viral mutations

Link available here.

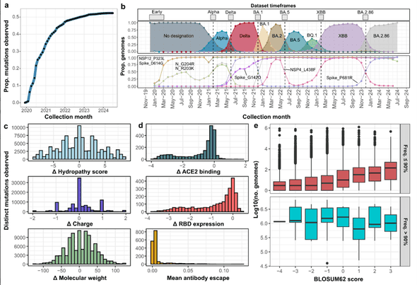
Predicting the fitness of mutations in the evolution of pathogens is a long-standing and important, yet largely unsolved problem. In this study, we used SARS-CoV-2 as a model system to explore whether the intrahost diversity of viral infections could provide clues on the relative fitness of single amino acid variants (SAVs). To do so, we analysed ~15 million complete genomes and nearly ~8000 sequencing libraries generated from SARS-CoV-2 infections, which were collected at various timepoints during the COVID-19 pandemic. Across timepoints, we found that many successful SAVs were detected in the intrahost diversity of samples collected prior, with a median of 6-40 months between the initial collection dates of samples and the highest frequency seen for these SAVs. Additionally, we found that the co-occurrence of intrahost SAVs significantly captures genetic linkage patterns observed at the interhost level (Pearson’s r=0.28-0.45, all p<0.0001). Further, we show that machine learning models can learn highly generalisable intrahost, physiochemical and phenotypic patterns to forecast the future fitness of intrahost SAVs (r2=0.48-0.63). Most of these models performed significantly better when considering genetic linkage (r2=0.53-0.68). Overall, our results document the evolutionary forces shaping the fitness of mutations, which may offer potential to forecast the emergence of future variants and ultimately inform the design of vaccine targets.

The phenotypic landscape of mutations in SARS-CoV-2.

The phenotypic landscape of mutations in SARS-CoV-2.


new preprint
New preprint on ancient Herpes viruses
Wed Nov 06 2024
Viral genetics

New preprint: 2500 Years of Human Betaherpesvirus 6A and 6B Evolution Revealed by Ancient DNA

Link available here.

Human betaherpesviruses 6A and 6B are double-stranded DNA viruses, specialised in infecting humans and are best known as the main causative pathogens of the common childhood infection “sixth disease”. Despite only being discovered in the 1980s, these viruses are speculated to have a much longer and more complex history within the human population than available modern data make clear. The viruses are carried by large fractions of the human population and can integrate into the human genome, leading to a wide range of clinical manifestations of varied severity. Here, we present the first nine full and two partial ancient genomes of HHV-6A and 6B, dating as far back as the Italian Iron Age (ca. 1100–600 BCE). We demonstrate that large fractions of the current HHV-6 diversity were already well established in the human population by the 14th century CE. Our data suggests that HHV-6B integrated into the human genome at the latest before the 1st-6th century CE, with two integrated clades being populated by ancient DNA genomes in our phylogeny, which further supports that they originated from likely much older ancient founder events. Additionally, we show that all known inherited chromosomally integrated (ici-)HHV-6A clades were already represented in European historical populations, confirming that ici-HHV-6A no longer integrates into the human germline within populations of European ancestry and likely endogenized in early human history. Finally, our results demonstrate the unique suitability of archaeological remains and ancient DNA for the study of the evolution of integrated viruses in human populations.

Midpoint-rooted maximum likelihood phylogeny for Human betaherpesvirus 6A using 66 modern and 6 ancient genomes.

Midpoint-rooted maximum likelihood phylogeny for Human betaherpesvirus 6A using 66 modern and 6 ancient genomes.


Lab news
Promotion
Thu Jul 04 2024
Promotion

Lucy van Dorp promoted to Principle Research Fellow

Lucy van Dorp has been promoted to Principle Research Fellow in the latest round of UCL senior academic promotions: https://www.ucl.ac.uk/lifesciences-faculty/news/2024/jul/senior-academic-research-and-teaching-promotions-announced-2023-2024


Lab news
Latest member of the lab
Tue May 28 2024
Lab member

Latest member of the lab

Excited to introduce baby Elspeth, the youngest member of the van Dorp group.

.

.


Lab news
Group Away Day
Sun May 05 2024
Away day

Group Away Day to the London Natural History Museum Spirits Collection

In early May the Microbial Genomics core groups led by Francois Balloux, Gemma Murray and Lucy van Dorp attended a group away day touring the London Natural History Museum Spirit Collection. A great time was had by all as we saw specimens weird and wonderful, including some of the original material collected by Charles Darwin on the Beagle Voyage. Thanks to Pooja Swali for organising and the NHM for having us!

UCL Genetics Institute Microbial Genomics Research Groups.

UCL Genetics Institute Microbial Genomics Research Groups.


Lab news
Museum sampling
Fri Apr 05 2024
Sampling

Sampling the UCL Pathology Collections

The team were excited to have the opportunity to sample a set of biopsies from historic infections at the UCL Pathology Museum. Thanks to Cameron and Pooja for the hard-work together with the UCL Pathology curatorial team. Watch this space for the outcomes of our work!

Sampling in progress at UCL Pathology Museum.

Sampling in progress at UCL Pathology Museum.


new article
New paper out in Nature Ecology and Evolution
Sun Feb 11 2024
Viral genetics

New paper in Nature Ecology and Evolution

Link available here.

Most emerging and re-emerging infectious diseases stem from viruses that naturally circulate in non-human vertebrates. When these viruses cross over into humans, they can cause disease outbreaks, epidemics and pandemics. While zoonotic host jumps have been extensively studied from an ecological perspective, little attention has gone into characterizing the evolutionary drivers and correlates underlying these events. To address this gap, we harnessed the entirety of publicly available viral genomic data, employing a comprehensive suite of network and phylogenetic analyses to investigate the evolutionary mechanisms underpinning recent viral host jumps. Surprisingly, we find that humans are as much a source as a sink for viral spillover events, insofar as we infer more viral host jumps from humans to other animals than from animals to humans. Moreover, we demonstrate heightened evolution in viral lineages that involve putative host jumps. We further observe that the extent of adaptation associated with a host jump is lower for viruses with broader host ranges. Finally, we show that the genomic targets of natural selection associated with host jumps vary across different viral families, with either structural or auxiliary genes being the prime targets of selection. Collectively, our results illuminate some of the evolutionary drivers underlying viral host jumps that may contribute to mitigating viral threats across species boundaries.

END-VoC news article featuring the work: https://endvoc.eu/humans-transmit-more-viruses-to-animals-than-thought/


new article
New manuscript on the evolutionary of bedaquiline resistance in Tuberculosis
Fri Feb 02 2024
Tuberculosis drug resistance
Detection of a historic reservoir of bedaquiline/clofazimine resistance-associated variants in Mycobacterium tuberculosis

Link: Genome Medicine Manuscript

Background

Drug resistance in tuberculosis (TB) poses a major ongoing challenge to public health. The recent inclusion of bedaquiline into TB drug regimens has improved treatment outcomes, but this advance is threatened by the emergence of strains of Mycobacterium tuberculosis (Mtb) resistant to bedaquiline. Clinical bedaquiline resistance is most frequently conferred by off-target resistance-associated variants (RAVs) in the mmpR5 gene (Rv0678), the regulator of an efflux pump, which can also confer cross-resistance to clofazimine, another TB drug.

Methods

We compiled a dataset of 3682 Mtb genomes, including 180 carrying variants in mmpR5, and its immediate background (i.e. mmpR5 promoter and adjacent mmpL5 gene), that have been associated to borderline (henceforth intermediate) or confirmed resistance to bedaquiline. We characterised the occurrence of all nonsynonymous mutations in mmpR5 in this dataset and estimated, using time-resolved phylogenetic methods, the age of their emergence.

Results

We identified eight cases where RAVs were present in the genomes of strains collected prior to the use of bedaquiline in TB treatment regimes. Phylogenetic reconstruction points to multiple emergence events and circulation of RAVs in mmpR5, some estimated to predate the introduction of bedaquiline. However, epistatic interactions can complicate bedaquiline drug-susceptibility prediction from genetic sequence data. Indeed, in one clade, Ile67fs (a RAV when considered in isolation) was estimated to have emerged prior to the antibiotic era, together with a resistance reverting mmpL5 mutation.

Conclusions

The presence of a pre-existing reservoir of Mtb strains carrying bedaquiline RAVs prior to its clinical use augments the need for rapid drug susceptibility testing and individualised regimen selection to safeguard the use of bedaquiline in TB care and control.

Global time-calibrated Mtb phylogenies

Global time-calibrated Mtb phylogenies


new article
New preprint on the evolutionary drivers and correlates of viral host jumps
Tue Sep 05 2023
zoonoses
Crossing host boundaries: the evolutionary drivers and correlates of viral host jumps

Link: bioRxiv preprint

Most emerging and re-emerging infectious diseases stem from viruses that naturally circulate in non-human vertebrates. When these viruses cross over into humans, they can cause disease outbreaks and epidemics. While zoonotic host jumps have been extensively studied from an ecological perspective, little attention has gone into characterising the evolutionary drivers and correlates underlying these events. To address this gap, we harnessed the entirety of publicly available viral genomic data, employing a comprehensive suite of network and phylogenetic analyses. We address a series of questions concerning the evolutionary mechanisms underpinning viral host jumps. Notably, we challenge conventional assumptions about the directionality of host jumps, demonstrating that humans are as much a source as a sink for viral spillover events, insofar we infer more viruses to have jumped from humans to other animals, than from animals to humans. Moreover, we demonstrate heightened evolution in viral lineages that involve putative host jumps. We further observe that the mutational threshold associated with a host jump is lower for viruses with broad host ranges. Finally, we show that the genomic targets of natural selection upon a successful host jump vary across different viral families with either structural or auxiliary genes being the prime targets of selection. Collectively, our results illuminate some of the evolutionary drivers underlying viral host jumps that may contribute to mitigating viral threats across species boundaries.

Taxonomy-agnostic approach for identifying equivalent units of viral diversity.

Taxonomy-agnostic approach for identifying equivalent units of viral diversity.


new article
New preprint on the population dynamics of Neisseria gonorrhoeae
Wed Aug 02 2023
gonorrhoeae
The inter-continental population dynamics of Neisseria gonorrhoeae

Link: bioRxiv preprint

Neisseria gonorrhoeae is a globally distributed sexually transmitted bacterial pathogen. Recent studies have revealed that its evolution has been shaped by antibiotic use, while molecular surveillance efforts have demonstrated large changes in lineage composition over relatively short time-spans. However, the global population dynamics of N. gonorrhoeae remain unsatisfyingly characterized.

To reconstruct recent large-scale population dynamics, we generated a dated phylogeny from 9,732 N. gonorrhoeae genomes and found the effective population size of the species to have expanded gradually over the past two centuries. While the effective population size of clades with reduced susceptibility to extended-spectrum cephalosporins started declining around 2010, a major clade containing a mosaic mtr operon associated with cephalosporin susceptibility and decreased azithromycin did not display any reduction in population size.

Using ancestral trait reconstruction analyses, we delineated transmission lineages, defined as groups of sequences in which all the samples can be traced back to the same import event to a given location. Import, export and local transmission dynamics across two densely sampled locations (Norway and Victoria, Australia) were investigated in detail. Norway exhibited substantially higher rates of strain import and export compared to Victoria, where incidence was to a larger extent fuelled by locally transmitted lineages. Taken together, our work highlights the power of large-scale phylogenomic analyses to uncover the complex dynamics of lineage transmission in N. gonorrhoeae.

Overview of the sample collection.

Overview of the sample collection.

blog post
New article in The Conversation
Wed Jun 28 2023
coronaviruses
We found coronaviruses in UK bats – so far the danger’s minimal but we need to know more about viruses that can spread to humans

Link: Conversation article


new article
New publication on Coronaviruses discovered in UK bats
Tue Jun 27 2023
coronaviruses
Genomic screening of 16 UK native bat species through conservationist networks uncovers coronaviruses with zoonotic potential

Link: Nature Communications manuscript

There has been limited characterisation of bat-borne coronaviruses in Europe. Here, we screened for coronaviruses in 48 faecal samples from 16 of the 17 bat species breeding in the UK, collected through a bat rehabilitation and conservationist network. We recovered nine complete genomes, including two novel coronavirus species, across six bat species: four alphacoronaviruses, a MERS-related betacoronavirus, and four closely related sarbecoviruses. We demonstrate that at least one of these sarbecoviruses can bind and use the human ACE2 receptor for infecting human cells, albeit suboptimally. Additionally, the spike proteins of these sarbecoviruses possess an R-A-K-Q motif, which lies only one nucleotide mutation away from a furin cleavage site (FCS) that enhances infectivity in other coronaviruses, including SARS-CoV-2. However, mutating this motif to an FCS does not enable spike cleavage. Overall, while UK sarbecoviruses would require further molecular adaptations to infect humans, their zoonotic risk warrants closer surveillance.

Alignment-free phylogeny of the global diversity of coronavirus genomes (n = 2118) and our nine novel genomes.

Alignment-free phylogeny of the global diversity of coronavirus genomes (n = 2118) and our nine novel genomes.

Workshop
END-VoC General Assembly Meeting
Thu Jun 15 2023
workshop
Genomic screening of 16 UK native bat species through conservationist networks uncovers coronaviruses with zoonotic potential

END-VoC Consotrium

Members of the group attended the third General Assembly of the END-VOC Consortium, held on 7 and 8 June and hosted by the Barcelona Institute for Global Health (ISGlobal.

Consortium meeting.

Consortium meeting.

new article
New commentary on the need for genomic surveillance in animals
Thu May 25 2023
genomics
Coordinated surveillance is essential to monitor and mitigate the evolutionary impacts of SARS-CoV-2 spillover and circulation in animal hosts

Link: Nature Ecology & Evolution manuscript

In this comment piece we discuss how SARS-CoV-2 lineages circulating in animal reservoirs may broaden the evolutionary potential of the virus and increase the risk of novel variants emerging. We argue that there is an urgent need for more-comprehensive surveillance of SARS-CoV-2 circulating in nonhuman hosts.

Coordinated SARS-CoV-2 genomic surveillance in humans, the environment, and domestic and wild animals is critical to inform policy development towards an early warning system for detecting outbreaks in humans and animals. AMR, antimicrobial resistance.

Coordinated SARS-CoV-2 genomic surveillance in humans, the environment, and domestic and wild animals is critical to inform policy development towards an early warning system for detecting outbreaks in humans and animals. AMR, antimicrobial resistance.

new article
New publication exploring evolutionary trajectories shared across human Betacoronaviruses
Tue May 23 2023
betacoronaviruses
Identification of Evolutionary Trajectories Shared across Human Betacoronaviruses

Link: GBE manuscript

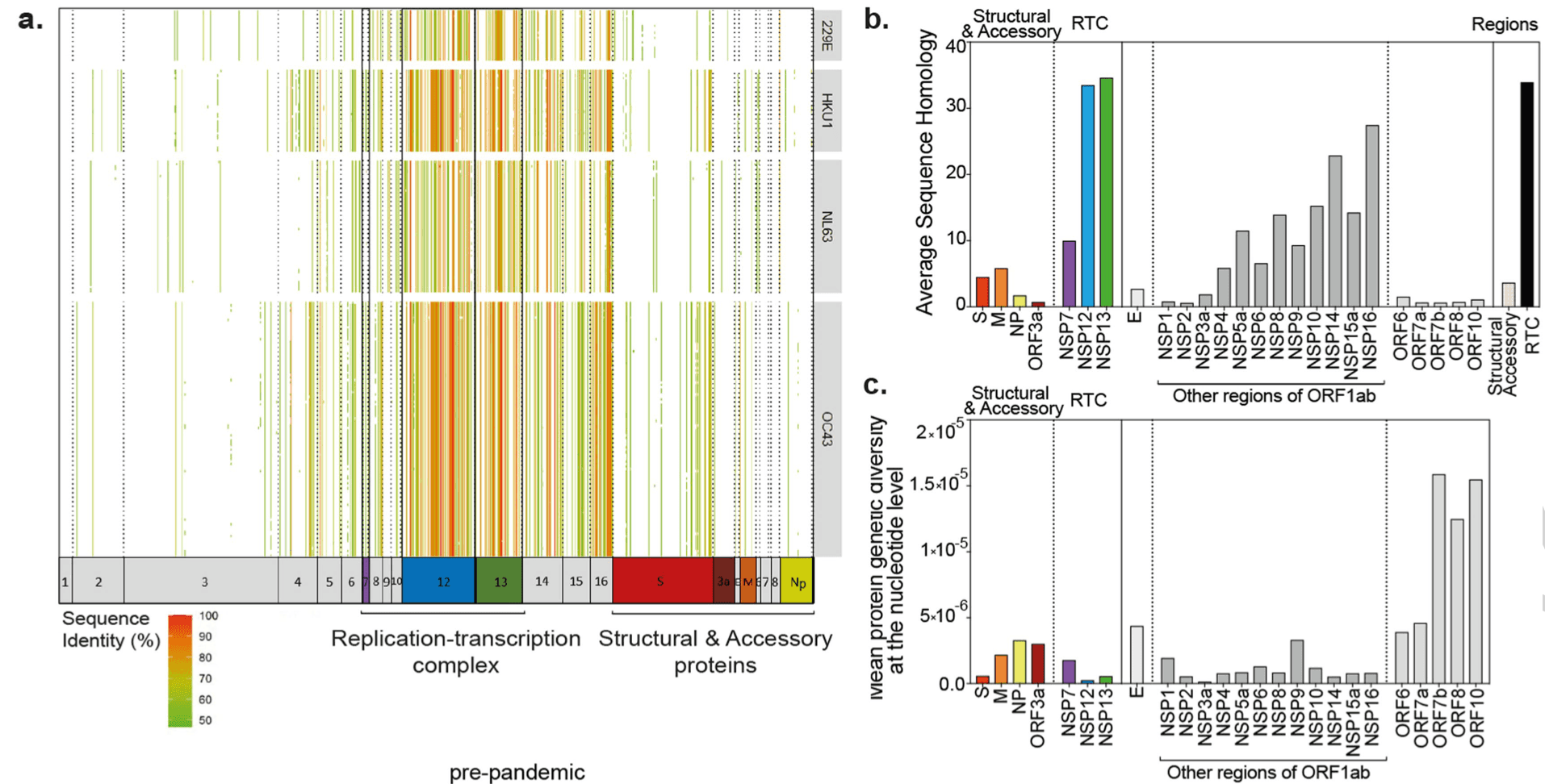
Comparing the evolution of distantly related viruses can provide insights into common adaptive processes related to shared ecological niches. Phylogenetic approaches, coupled with other molecular evolution tools, can help identify mutations informative on adaptation, although the structural contextualization of these to functional sites of proteins may help gain insight into their biological properties. Two zoonotic betacoronaviruses capable of sustained human-to-human transmission have caused pandemics in recent times (SARS-CoV-1 and SARS-CoV-2), although a third virus (MERS-CoV) is responsible for sporadic outbreaks linked to animal infections. Moreover, two other betacoronaviruses have circulated endemically in humans for decades (HKU1 and OC43). To search for evidence of adaptive convergence between established and emerging betacoronaviruses capable of sustained human-to-human transmission (HKU1, OC43, SARS-CoV-1, and SARS-CoV-2), we developed a methodological pipeline to classify shared nonsynonymous mutations as putatively denoting homoplasy (repeated mutations that do not share direct common ancestry) or stepwise evolution (sequential mutations leading towards a novel genotype). In parallel, we look for evidence of positive selection and draw upon protein structure data to identify potential biological implications. We find 30 candidate mutations, from which 4 (codon sites 18121 [nsp14/residue 28], 21623 [spike/21], 21635 [spike/25], and 23948 [spike/796]; SARS-CoV-2 genome numbering) further display evolution under positive selection and proximity to functional protein regions. Our findings shed light on potential mechanisms underlying betacoronavirus adaptation to the human host and pinpoint common mutational pathways that may occur during establishment of human endemicity.


New preprint
New preprint: Identification of evolutionary trajectories shared across human betacoronaviruses
Tue Feb 07 2023
Covid-19

New preprint: Identification of evolutionary trajectories shared across human betacoronaviruses

Preprint available here

Comparing the evolution of distantly related viruses can provide insights into common adaptive processes related to shared ecological niches. Phylogenetic approaches, coupled with other molecular evolution tools, can help identify mutations informative on adaptation, whilst the structural contextualization of these to functional sites of proteins may help gain insight into their biological properties. Two zoonotic betacoronaviruses capable of sustained human-to-human transmission have caused pandemics in recent times (SARS-CoV-1 and SARS-CoV-2), whilst a third virus (MERS-CoV) is responsible for sporadic outbreaks linked to animal infections. Moreover, two other betacoronaviruses have circulated endemically in humans for decades (HKU1 and OC43). To search for evidence of adaptive convergence between established and emerging betacoronaviruses capable of sustained human-to-human transmission (HKU1, OC43, SARS-CoV-1 and SARS-CoV-2), we developed a methodological pipeline to classify shared non-synonymous mutations as putatively denoting homoplasy (repeated mutations that do not share direct common ancestry) or stepwise evolution (sequential mutations leading towards a novel genotype). In parallel, we look for evidence of positive selection, and draw upon protein structure data to identify potential biological implications. We find 30 mutations, with four of these [codon sites 18121 (nsp14/residue 28), 21623 (spike/21), 21635 (spike/25) and 23948 (spike/796); SARS-CoV-2 genome numbering] displaying evolution under positive selection and proximity to functional protein regions. Our findings shed light on potential mechanisms underlying betacoronavirus adaptation to the human host and pinpoint common mutational pathways that may occur during establishment of human endemicity.

New preprint
New preprint: Surveillance of 16 UK native bat species through conservationist networks uncovers coronaviruses with zoonotic potential
Thu Feb 02 2023
Covid-19

New preprint: Surveillance of 16 UK native bat species through conservationist networks uncovers coronaviruses with zoonotic potential

Preprint available here

While the COVID-19 pandemic, caused by SARS-CoV-2, has renewed genomic surveillance efforts in wildlife, there has been limited characterisation of bat-borne coronaviruses in Europe. We collected 48 faecal samples from all but one of the 17 bat species breeding in the UK, through an extensive network of bat rehabilitators and conservationists, and screened them for coronaviruses using deep RNA sequencing. We assembled nine novel, high-quality coronaviral genomes, comprising four alphacoronaviruses from Myotis daubentonii and Pipistrellus pipistrellus, a Middle East respiratory syndrome (MERS)-related coronavirus from Plecotus auritus, and four closely-related sarbecoviruses isolated from both horseshoe bat species Rhinolophus hipposideros and R. ferrumequinum. We further used in vitro assays to demonstrate that at least one of these sarbecoviruses can bind ACE2, the receptor used by SARS-CoV-2 to infect human cells, which was also supported using in silico structural and sequence analyses. Although this sarbecovirus can enter human cells in vitro when ACE2 is over-expressed, our analyses indicate that it is unlikely to infect humans and would require adaptations to do so. Our findings highlight the importance of working collaboratively with conservation networks to enable larger, coordinated viral surveillance efforts and prevent the emergence of zoonoses from wildlife.

Phylogenetic placement of novel coronaviruses.

Phylogenetic placement of novel coronaviruses.

Blog post
COVID-19: Where Could the Next Variant of Concern Come From?
Wed Jan 25 2023
Covid-19

New blog post: COVID-19: Where Could the Next Variant of Concern Come From?

As part of the END-VoC Consortium program we wrote a blog piece exploring what the future may hold in terms of SARS-CoV-2 variants of concern.

You can read the full blog post here

What are the possible sources for a new Variant of Concern?

What are the possible sources for a new Variant of Concern?

new article
New paper on population structure and hybridisation in a population of Hawaiian feral chickens
Mon Jan 02 2023
Population Genetics
Population structure and hybridisation in a population of Hawaiian feral chickens

Link: Heredity manuscript

Chickens are believed to have inhabited the Hawaiian island of Kauai since the first human migrations around 1200AD, but numbers have peaked since the tropical storms Iniki and Iwa in the 1980s and 1990s that destroyed almost all the chicken coops on the island and released large numbers of domestic chickens into the wild. Previous studies have shown these now feral chickens are an admixed population between Red Junglefowl (RJF) and domestic chickens. Here, using genetic haplotypic data, we estimate the time of the admixture event between the feral population on the island and the RJF to 1981 (1976–1995), coinciding with the timings of storm Iwa and Iniki. Analysis of genetic structure reveals a greater similarity between individuals inhabiting the northern and western part of the island to RJF than individuals from the eastern part of the island. These results point to the possibility of introgression events between feral chickens and the wild chickens in areas surrounding the Koke’e State Park and the Alaka’i plateau, posited as two of the major RJF reservoirs in the island. Furthermore, we have inferred haplotype blocks from pooled data to determine the most plausible source of the feral population. We identify a clear contribution from RJF and layer chickens of the White Leghorn (WL) breed. This work provides independent confirmation of the traditional hypothesis surrounding the origin of the feral populations and draws attention to the possibility of introgression of domestic alleles into the wild reservoir.


award
Lucy van Dorp awarded the Balfour Lecture
Fri Nov 18 2022
award

Lucy van Dorp awarded the Genetics Society Balfour Lecture 2023

Balfour Lecture

The Balfour Lecture, named after the Genetics Society’s first President, is an award to mark the contributions to genetics of an outstanding young investigator.

Receiving the award.

Receiving the award.


Interview
Interview as part of the Institute of Evolutionary Biology women in science series
Thu Sep 29 2022
STEM

Interview with the Institute of Evolutionary Biology as part of their Women in Science Series

Link


new article
New article in Science Advances on Herpes simplex 1
Fri Jul 22 2022
aDNA

New article: Ancient herpes simplex 1 genomes reveal recent viral structure in Eurasia

Guellil & van Dorp et al 2022

Human herpes simplex virus 1 (HSV-1), a life-long infection spread by oral contact, infects a majority of adults globally. Phylogeographic clustering of sampled diversity into European, pan-Eurasian, and African groups has suggested the virus codiverged with human migrations out of Africa, although a much younger origin has also been proposed. We present three full ancient European HSV-1 genomes and one partial genome, dating from the 3rd to 17th century CE, sequenced to up to 9.5× with paired human genomes up to 10.16×. Considering a dataset of modern and ancient genomes, we apply phylogenetic methods to estimate the age of sampled modern Eurasian HSV-1 diversity to 4.68 (3.87 to 5.65) ka. Extrapolation of estimated rates to a global dataset points to the age of extant sampled HSV-1 as 5.29 (4.60 to 6.12) ka, suggesting HSV-1 lineage replacement coinciding with the late Neolithic period and following Bronze Age migrations.

Genomic diversity of HSV-1 genomes.

Genomic diversity of HSV-1 genomes.

For more hear coverage of our paper on BBC Inside Science on Radio 4.


new-article
New review article on SARS-CoV-2
Mon Jun 20 2022
review article

New review article out in Oxford Open Immunology: The past, current and future epidemiological dynamic of SARS-CoV-2

SARS-CoV-2, the agent of the COVID-19 pandemic, emerged in late 2019 in China, and rapidly spread throughout the world to reach all continents. As the virus expanded in its novel human host, viral lineages diversified through the accumulation of around two mutations a month on average. Different viral lineages have replaced each other since the start of the pandemic, with the most successful Alpha, Delta and Omicron variants of concern (VoCs) sequentially sweeping through the world to reach high global prevalence. Neither Alpha nor Delta was characterized by strong immune escape, with their success coming mainly from their higher transmissibility. Omicron is far more prone to immune evasion and spread primarily due to its increased ability to (re-)infect hosts with prior immunity. As host immunity reaches high levels globally through vaccination and prior infection, the epidemic is expected to transition from a pandemic regime to an endemic one where seasonality and waning host immunization are anticipated to become the primary forces shaping future SARS-CoV-2 lineage dynamics. In this review, we consider a body of evidence on the origins, host tropism, epidemiology, genomic and immunogenetic evolution of SARS-CoV-2 including an assessment of other coronaviruses infecting humans. Considering what is known so far, we conclude by delineating scenarios for the future dynamic of SARS-CoV-2, ranging from the good—circulation of a fifth endemic ‘common cold’ coronavirus of potentially low virulence, the bad—a situation roughly comparable with seasonal flu, and the ugly—extensive diversification into serotypes with long-term high-level endemicity.

Link: Balloux et al 2022

Lineage dynamic of the SARS-CoV-2 population.

Lineage dynamic of the SARS-CoV-2 population.


new article
New article on the transmission of SARS-CoV-2 from humans to animals
Fri May 27 2022
SARS-CoV-2

New article published in Nature Communications: Transmission of SARS-CoV-2 from humans to animals and potential host adaptation.

SARS-CoV-2, the causative agent of the COVID-19 pandemic, can infect a wide range of mammals. Since its spread in humans, secondary host jumps of SARS-CoV-2 from humans to multiple domestic and wild populations of mammals have been documented. Understanding the extent of adaptation to these animal hosts is critical for assessing the threat that the spillback of animal-adapted SARS-CoV-2 into humans poses. We compare the genomic landscapes of SARS-CoV-2 isolated from animal species to that in humans, profiling the mutational biases indicative of potentially different selective pressures in animals. We focus on viral genomes isolated from mink (Neovison vison) and white-tailed deer (Odocoileus virginianus) for which multiple independent outbreaks driven by onward animal-to-animal transmission have been reported. We identify five candidate mutations for animal-specific adaptation in mink (NSP9_G37E, Spike_F486L, Spike_N501T, Spike_Y453F, ORF3a_L219V), and one in deer (NSP3a_L1035F), though they appear to confer a minimal advantage for human-to-human transmission. No considerable changes to the mutation rate or evolutionary trajectory of SARS-CoV-2 has resulted from circulation in mink and deer thus far. Our findings suggest that minimal adaptation was required for onward transmission in mink and deer following human-to-animal spillover, highlighting the ‘generalist’ nature of SARS-CoV-2 as a mammalian pathogen.

Article Tan et al 2022

Multiple emergences and onward transmission of SARS-CoV-2 in animals.

Multiple emergences and onward transmission of SARS-CoV-2 in animals.

new article
New article on the global dissemination of carbapenem resistance
Thu Mar 03 2022
antimicrobial resistance

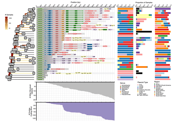
New article published in Nature Communications: Role of mobile genetic elements in the global dissemination of the carbapenem resistance gene blaNDM.

The mobile resistance gene blaNDM encodes the NDM enzyme which hydrolyses carbapenems, a class of antibiotics used to treat some of the most severe bacterial infections. The blaNDM gene is globally distributed across a variety of Gram-negative bacteria on multiple plasmids, typically located within highly recombining and transposon-rich genomic regions, which leads to the dynamics underlying the global dissemination of blaNDM to remain poorly resolved. Here, we compile a dataset of over 6000 bacterial genomes harbouring the blaNDM gene, including 104 newly generated PacBio hybrid assemblies from clinical and livestock-associated isolates across China. We develop a computational approach to track structural variants surrounding blaNDM, which allows us to identify prevalent genomic contexts, mobile genetic elements, and likely events in the gene’s global spread. We estimate that blaNDM emerged on a Tn125 transposon before 1985, but only reached global prevalence around a decade after its first recorded observation in 2005. The Tn125 transposon seems to have played an important role in early plasmid-mediated jumps of blaNDM, but was overtaken in recent years by other elements including IS26-flanked pseudo-composite transposons and Tn3000. We found a strong association between blaNDM-carrying plasmid backbones and the sampling location of isolates. This observation suggests that the global dissemination of the blaNDM gene was primarily driven by successive between-plasmid transposon jumps, with far more restricted subsequent plasmid exchange, possibly due to adaptation of plasmids to their specific bacterial hosts.

Article link

Splitting of structural variants downstream of blaNDM.

Splitting of structural variants downstream of blaNDM.

new article
New article on historic microbiomes
Tue Dec 14 2021
aDNA

New article published in Biology: Genomic Analysis of 18th-Century Kazakh Individuals and their Oral Microbiome.

Paleogenomic research has enhanced our understanding of past human populations and migrations. Moreover, ancient DNA can also provide information on the interactions between humans and their associated pathogens. Periodontitis, currently suffered by millions of people worldwide, is a gum infection that is caused by pathogenic oral bacteria, widely referred to as the “red complex”, which can lead to tooth loss and has been linked to an increased risk of oesophageal cancer. In this study we combine human population genetics with genomic analysis of the oral microbiome of 18th-century people from the Kazakh Khanate in Kazakhstan to gain insight into their health status and explore bacterial coadaptation to recent dietary changes.

Article link

Mapping of the four 18th century Kuygenzhar samples against the Tannerella forsythia reference genome.

Mapping of the four 18th century Kuygenzhar samples against the Tannerella forsythia reference genome.

New Preprint
How environment and infection synergized to cause the Kihansi spray toad extinction
Sat Nov 13 2021
infectious diseases

New preprint: A series of terribly unfortunate events: How environment and infection synergized to cause the Kihansi spray toad extinction

Preprint Link

Outbreaks of emerging infectious diseases are trained by local biotic and abiotic factors, with host declines occurring when conditions favour the pathogen. Extinction of the Tanzanian Kihansi spray toad (Nectophrynoides asperginis) in 2004 was contemporaneous with the construction of a dam, implicating habitat modification in the loss of this species. However, high burdens of a globally emerging infection, Batrachochytrium dendrobatidis (Bd) were synchronously observed implicating infectious disease in this toads extinction. Here, by shotgun sequencing skin DNA from archived toad mortalities and assembling chytrid mitogenomes, we prove this outbreak was caused by the BdCAPE lineage and not the panzootic lineage BdGPL that is widely associated with global amphibian extinctions. Molecular dating showed an invasion of BdCAPE across Southern Africa overlapping with the timing of the extinction event. However, post-outbreak surveillance of conspecific species inhabiting this mountainous region showed widespread infection by BdCAPE yet no signs of amphibian ill-health or species decline. Our findings show that despite efforts to mitigate the environmental impact caused by dams construction, invasion of the pathogen ultimately led to the loss of the Kihansi spray toad; a synergism between emerging infectious disease and environmental change that likely heralds wider negative impacts on biodiversity in the Anthropocene.

A) A midpoint rooted maximum likelihood (ML) tree constructed from 1,205 high-quality SNPs within the 178-kbp mitochondrial genome. The phylogeny was generated using RAxML utilizing the generalized time reversible (GTR) model and category (CAT) rate approximation. The two Kihansi archival samples are highlighted with stars. The five major lineages of Bd are denoted by tip color with good bootstrap support between divergence events. B) Map of southern Africa indicating the location of BdCAPE and BdGPL isolates considered for maximum-likelihood genetic clustering. C) Principal component analysis (PC 1-2) based on mitochondrial SNPs (45 individuals, 724 SNPs), generated from WGS of cultured South African Bd isolates plus the two Kihansi archival samples (circled black). Colours are based on predicted clustering generated using snapclust in R, which fully resolved both BdGPL and BdCAPE lineages. Four Pinetown isolates that harbored regions of elevated SNP density are circled in orange.*

A) A midpoint rooted maximum likelihood (ML) tree constructed from 1,205 high-quality SNPs within the 178-kbp mitochondrial genome. The phylogeny was generated using RAxML utilizing the generalized time reversible (GTR) model and category (CAT) rate approximation. The two Kihansi archival samples are highlighted with stars. The five major lineages of Bd are denoted by tip color with good bootstrap support between divergence events. B) Map of southern Africa indicating the location of BdCAPE and BdGPL isolates considered for maximum-likelihood genetic clustering. C) Principal component analysis (PC 1-2) based on mitochondrial SNPs (45 individuals, 724 SNPs), generated from WGS of cultured South African Bd isolates plus the two Kihansi archival samples (circled black). Colours are based on predicted clustering generated using snapclust in R, which fully resolved both BdGPL and BdCAPE lineages. Four Pinetown isolates that harbored regions of elevated SNP density are circled in orange.*


new article
Drivers of methicillin-resistant Staphylococcus aureus (MRSA) lineage replacement in China
Thu Nov 11 2021
antimicrobial resistance

Drivers of methicillin-resistant Staphylococcus aureus (MRSA) lineage replacement in China link

Methicillin-resistant Staphylococcus aureus (MRSA) is a major nosocomial pathogen subdivided into lineages termed sequence types (STs). Since the 1950s, successive waves of STs have appeared and replaced previously dominant lineages. One such event has been occurring in China since 2013, with community-associated (CA-MRSA) strains including ST59 largely replacing the previously dominant healthcare-associated (HA-MRSA) ST239. We previously showed that ST59 isolates tend to have a competitive advantage in growth experiments against ST239. However, the underlying genomic and phenotypic drivers of this replacement event are unclear.

Here, we investigated the replacement of ST239 using whole-genome sequencing data from 204 ST239 and ST59 isolates collected in Chinese hospitals between 1994 and 2016. We reconstructed the evolutionary history of each ST and considered two non-mutually exclusive hypotheses for ST59 replacing ST239: antimicrobial resistance (AMR) profile and/or ability to colonise and persist in the environment through biofilm formation. We also investigated the differences in cytolytic activity, linked to higher virulence, between STs. We performed an association study using the presence and absence of accessory virulence genes.

ST59 isolates carried fewer AMR genes than ST239 and showed no evidence of evolving towards higher AMR. Biofilm production was marginally higher in ST59 overall, though this effect was not consistent across sub-lineages so is unlikely to be a sole driver of replacement. Consistent with previous observations of higher virulence in CA-MRSA STs, we observed that ST59 isolates exhibit significantly higher cytolytic activity than ST239 isolates, despite carrying on average fewer putative virulence genes. Our association study identified the chemotaxis inhibitory protein (chp) as a strong candidate for involvement in the increased virulence potential of ST59. We experimentally validated the role of chp in increasing the virulence potential of ST59 by creating Δchp knockout mutants, confirming that ST59 can carry chp without a measurable impact on fitness.

Our results suggest that the ongoing replacement of ST239 by ST59 in China is not associated to higher AMR carriage or biofilm production. However, the increase in ST59 prevalence is concerning since it is linked to a higher potential for virulence, aided by the carriage of the chp gene.

Maximum clade credibility (MCC) timed tree of Chinese ST59. Tips are coloured according to province of sampling.

Maximum clade credibility (MCC) timed tree of Chinese ST59. Tips are coloured according to province of sampling.


new article
Pre-existing polymerase-specific T cells expand in abortive seronegative SARS-CoV-2
Wed Nov 10 2021
SARS-CoV-2

Pre-existing polymerase-specific T cells expand in abortive seronegative SARS-CoV-2 link

Individuals with potential exposure to SARS-CoV-2 do not necessarily develop PCR or antibody positivity, suggesting some may clear sub-clinical infection before seroconversion. T-cells can contribute to the rapid clearance of SARS-CoV-2 and other coronavirus infections. We hypothesised that pre-existing memory T-cell responses, with cross-protective potential against SARS-CoV-2, would expand in vivo to support rapid viral control, aborting infection. We measured SARS-CoV-2-reactive T-cells, including those against the early transcribed replication transcription complex (RTC), in intensively monitored healthcare workers (HCW) remaining repeatedly negative by PCR, antibody binding, and neutralisation (seronegative HCW, SN-HCW). SN-HCW had stronger, more multispecific memory T-cells than an unexposed pre-pandemic cohort, and more frequently directed against the RTC than the structural protein-dominated responses seen post-detectable infection (matched concurrent cohort). SN-HCW with the strongest RTC-specific T-cells had an increase in IFI27, a robust early innate signature of SARS-CoV-214, suggesting abortive infection. RNA-polymerase within RTC was the largest region of high sequence conservation across human seasonal coronaviruses (HCoV) and SARS-CoV-2 clades. RNA-polymerase was preferentially targeted (amongst regions tested) by T-cells from pre-pandemic cohorts and SN-HCW. RTC epitope-specific T-cells cross-recognising HCoV variants were identified in SN-HCW. Enriched pre-existing RNA-polymerase-specific T-cells expanded in vivo to preferentially accumulate in the memory response after putative abortive compared to overt SARS-CoV-2 infection. Our data highlight RTC-specific T-cells as targets for vaccines against endemic and emerging Coronaviridae.

Cross-reactive T-cells targeting conserved RNA-polymerase.

Cross-reactive T-cells targeting conserved RNA-polymerase.


new article
Pre-existing T cell-mediated cross-reactivity to SARS-CoV-2 cannot solely be explained by prior exposure to endemic human coronaviruses
Sat Oct 09 2021
SARS-CoV-2

Pre-existing T cell-mediated cross-reactivity to SARS-CoV-2 cannot solely be explained by prior exposure to endemic human coronaviruses link

T-cell-mediated immunity to SARS-CoV-2-derived peptides in individuals unexposed to SARS-CoV-2 has been previously reported. This pre-existing immunity was suggested to largely derive from prior exposure to 'common cold' endemic human coronaviruses (HCoVs). To test this, we characterised the sequence homology of SARS-CoV-2-derived T-cell epitopes reported in the literature across the full proteome of the Coronaviridae family. 54.8% of these epitopes had no homology to any of the HCoVs. Further, the proportion of SARS-CoV-2-derived epitopes with any level of sequence homology to the proteins encoded by any of the coronaviruses tested is well-predicted by their alignment-free phylogenetic distance to SARS-CoV-2 (Pearson's r = -0.958). No coronavirus in our dataset showed a significant excess of T-cell epitope homology relative to the proportion of expected random matches, given their genetic similarity to SARS-CoV-2. Our findings suggest that prior exposure to human or animal-associated coronaviruses cannot completely explain the T-cell repertoire in unexposed individuals that recognise SARS-CoV-2 cross-reactive epitopes.

Sequence homology of deconvoluted peptides from published literature to endemic HCoVs. Heatmap visualising the maximum sequence homology of deconvoluted SARS-CoV-2-derived peptides to the each of the four endemic HCoVs (first four rows) and across all HCoVs combined (last row). The proportion of epitopes that cannot be explained by detectable homology to proteins from each species of HCoV is annotated on the right of the heatmap. Each row and column correspond to a single genome record and a single peptide, respectively. The fill of each cell provides the maximum sequence homology of a particular SARS-CoV-2-derived epitope to the proteome of all genome records for each species. This maximum sequence homology was determined by considering only all viruses isolated from a human host and with species names including the terms ‘229E’, ‘NL63’, ‘HKU1’ and ‘OC43’.

Sequence homology of deconvoluted peptides from published literature to endemic HCoVs. Heatmap visualising the maximum sequence homology of deconvoluted SARS-CoV-2-derived peptides to the each of the four endemic HCoVs (first four rows) and across all HCoVs combined (last row). The proportion of epitopes that cannot be explained by detectable homology to proteins from each species of HCoV is annotated on the right of the heatmap. Each row and column correspond to a single genome record and a single peptide, respectively. The fill of each cell provides the maximum sequence homology of a particular SARS-CoV-2-derived epitope to the proteome of all genome records for each species. This maximum sequence homology was determined by considering only all viruses isolated from a human host and with species names including the terms ‘229E’, ‘NL63’, ‘HKU1’ and ‘OC43’.


new article
New publication in iScience on historic European Salmonella enterica
Mon Sep 06 2021
aDNA

Salmonella enterica from a soldier from the 1652 siege of Barcelona (Spain) supports historical transatlantic epidemic contacts: Link

Salmonella

Salmonella

Ancient pathogen genomics is an emerging field allowing reconstruction of past epidemics. The demise of post-contact American populations may, at least in part, have been caused by paratyphoid fever brought by Europeans. We retrieved genome-wide data from two Spanish soldiers who were besieging the city of Barcelona in 1652, during the Reapers' War. Their ancestry derived from the Basque region and Sardinia, respectively, (at that time, this island belonged to the Spanish kingdom). Despite the proposed plague epidemic, we could not find solid evidence for the presence of the causative plague agent in these individuals. However, we retrieved from one individual a substantial fraction of the Salmonella enterica serovar Paratyphi C lineage linked to paratyphoid fever in colonial period Mexico. Our results support a growing body of evidence that Paratyphi C enteric fever was more prevalent in Europe and the Americas in the past than it is today.

Temporal signal in the Paratyphi C clade. (A) Regression of the root-to-tip distance and collection date of the samples present in the tree, with 1 × 107 permutations. R2 = 0.44, p < 1.00 × 10−4. Dotted lines provide the 95% CI. (B) Time-calibrated phylogenetic tree of the curated Paratyphi C dataset. X axis provides the time of collection date. Gray bars at each node denote the 95% CI of the estimated divergence times. Key divergence estimates are highlighted and discussed in the text.

Temporal signal in the Paratyphi C clade. (A) Regression of the root-to-tip distance and collection date of the samples present in the tree, with 1 × 107 permutations. R2 = 0.44, p < 1.00 × 10−4. Dotted lines provide the 95% CI. (B) Time-calibrated phylogenetic tree of the curated Paratyphi C dataset. X axis provides the time of collection date. Gray bars at each node denote the 95% CI of the estimated divergence times. Key divergence estimates are highlighted and discussed in the text.


new article
New publication providing metagenomic evidence for a polymicrobial signature of sepsis
Fri Sep 03 2021
metagenomics

Metagenomic evidence for a polymicrobial signature of sepsis link

In this study, published in Microbial Genomics and led by Cedric Tan, we provide evidence for a polymicrobial signature of sepsis.

Our understanding of the host component of sepsis has made significant progress. However, detailed study of the microorganisms causing sepsis, either as single pathogens or microbial assemblages, has received far less attention. Metagenomic data offer opportunities to characterize the microbial communities found in septic and healthy individuals. In this study we apply gradient-boosted tree classifiers and a novel computational decontamination technique built upon SHapley Additive exPlanations (SHAP) to identify microbial hallmarks which discriminate blood metagenomic samples of septic patients from that of healthy individuals. Classifiers had high performance when using the read assignments to microbial genera [area under the receiver operating characteristic (AUROC=0.995)], including after removal of species ‘culture-confirmed’ as the cause of sepsis through clinical testing (AUROC=0.915). Models trained on single genera were inferior to those employing a polymicrobial model and we identified multiple co-occurring bacterial genera absent from healthy controls. While prevailing diagnostic paradigms seek to identify single pathogens, our results point to the involvement of a polymicrobial community in sepsis. We demonstrate the importance of the microbial component in characterising sepsis, which may offer new biological insights into the aetiology of sepsis, and ultimately support the development of clinical diagnostic or even prognostic tools.

Corrected microbial co-occurrence network for genera assigned in sepsis metagenomes. Input data correspond to the Karius-SD feature space. The edges in this network represent those in the septic network that were not present in the healthy network. The widths of edges are weighted by the strength of the SparCC correlations. Nodes are coloured as per the legend at the top, with ‘culture-confirmed’ pathogens those experimentally shown to be implicated in sepsis. The layout of the graph was generated using the Fruchterman–Reingold algorithm.

Corrected microbial co-occurrence network for genera assigned in sepsis metagenomes. Input data correspond to the Karius-SD feature space. The edges in this network represent those in the septic network that were not present in the healthy network. The widths of edges are weighted by the strength of the SparCC correlations. Nodes are coloured as per the legend at the top, with ‘culture-confirmed’ pathogens those experimentally shown to be implicated in sepsis. The layout of the graph was generated using the Fruchterman–Reingold algorithm.


public engagement
Guest on ABC Australia Science Friction
Sun Aug 15 2021
aDNA

Link: Listen here

It was a pleasure to discuss our work with Natasha Mitchell on ABC Australia's Science Friction podcast.

You can find the synopsis below:

More than 31,000 years ago, two children shed baby teeth in the wild, cold world of northern Siberia. Over 200 years ago, a famous French Revolutionary was assassinated while taking a bath, his blood spattered across the newspaper he was reading.

Around 80 years ago, a microscope slide was smeared with the blood of a sick Spaniard.

All have something in common.

Hidden in the threads of their genomes are the ghost stories of pandemics past. Many of which have upended civilisations before our own.

Meet the DNA detectives rapidly rewriting the deep history of infectious diseases, and helping us understand future pandemic possibilities.


review article
New review article on genomics of SARS-CoV-2
Wed Aug 04 2021
sars-cov-2

Review article on the genomics of SARS-CoV-2 published in Current Opinion in Virology.

The COVID-19 pandemic has shone a spotlight on the value of large-scale, open, and near real-time genomic surveillance of pathogens. In this review we discuss some of the insights that have been gained through the study of SARS-CoV-2 genomes, commenting in particularly on the contribution of phylogenetics and immunology to identifying signatures of adaptation in the viral population.

Article link

Review

Review


new preprint
New preprint on ancient human Adenovirus
Mon Jun 28 2021
aDNA

New preprint: 31,600-year-old human virus genomes support a Pleistocene origin for common childhood infections

Link available here.

The origins of viral pathogens and the age of their association with humans remains largely elusive. To date, there is no direct evidence about the diversity of viral infections in early modern humans pre-dating the Holocene. We recovered two near-complete genomes (5.2X and 0.7X) of human adenovirus C (HAdV-C), as well as low-coverage genomes from four distinct species of human herpesvirus obtained from two 31,630-year-old milk teeth excavated at Yana, in northeastern Siberia. Phylogenetic analysis of the two HAdV-C genomes suggests an evolutionary origin around 700,000 years ago consistent with a common evolutionary history with hominin hosts. Our findings push back the earliest direct molecular evidence for human viral infections by ∼25,000 years, and demonstrate that viral species causing common childhood viral infections today have been in circulation in humans at least since the Pleistocene.

Dating the evolutionary history of human Adenovirus-C

Dating the evolutionary history of human Adenovirus-C


new article
New paper on SARS-CoV-2 in Palestine
Tue Jun 22 2021
SARS-CoV-2
Paper out in Microbial Genomics on the genomic epidemiology of the first epidemic wave of severe acute respiratory syndrome coronavirus 2 (SARS-CoV-2) in Palestine

Link: Qutob et al 2021

Our latest work explores the genomic epidemiology of SARS-CoV-2 in Palestine during the first epidemic wave of COVID-19. We identify the presence of cosmopolitan lineages early in the pandemic, consistent with at least nine independent introduction events. These included one locally predominant transmission lineage (B.1.1.50) largely found in #Palestine and neighbouring countries. We estimate the age of emergence of this lineage to early February 2020, predating the first reported cases of COVID19 in Bethlehem in March.

SARS-CoV-2 remains understudied in Palestine, though there is clear global benefit for more focused genomic surveillance in the region given the proximity to Israel where vaccine coverage is amongst the highest in the world.

Phylogenetic placement of data collected in this study in the context of a large global phylogeny of 54,804 SARS-CoV-2 assemblies. Tip colour provides the continental region of sampling as given by the map at bottom left. The outer ring highlights the number of samples in different phylogenetic clades with the outer border providing the PANGO lineage assignments as per the key at bottom right. The B.1.1.50 lineage is highlighted in grey.

Phylogenetic placement of data collected in this study in the context of a large global phylogeny of 54,804 SARS-CoV-2 assemblies. Tip colour provides the continental region of sampling as given by the map at bottom left. The outer ring highlights the number of samples in different phylogenetic clades with the outer border providing the PANGO lineage assignments as per the key at bottom right. The B.1.1.50 lineage is highlighted in grey.


new article
New paper out in Nature Communications
Fri Jun 11 2021
Population genetics

New paper in Nature Communications: Evidence of the interplay of genetics and cuture in Ethiopia

Link available here.

The rich linguistic, ethnic and cultural diversity of Ethiopia provides an unprecedented opportunity to understand the level to which cultural factors correlate with–and shape–genetic structure in human populations. Using primarily new genetic variation data covering 1,214 Ethiopians representing 68 different ethnic groups, together with information on individuals’ birthplaces, linguistic/religious practices and 31 cultural practices, we disentangle the effects of geographic distance, elevation, and social factors on the genetic structure of Ethiopians today. We provide evidence of associations between social behaviours and genetic differences among present-day peoples. We show that genetic similarity is broadly associated with linguistic affiliation, but also identify pronounced genetic similarity among groups from disparate language classifications that may in part be attributable to recent intermixing. We also illustrate how groups reporting the same culture traits are more genetically similar on average and show evidence of recent intermixing, suggesting that shared cultural traits may promote admixture. In addition to providing insights into the genetic structure and history of Ethiopia, we identify the most important cultural and geographic predictors of genetic differentiation and provide a resource for designing sampling protocols for future genetic studies involving Ethiopians.

GLOBETROTTER inferred dates (generations from present) of admixture for Ethiopian populations grouped into genetic clusters.

GLOBETROTTER inferred dates (generations from present) of admixture for Ethiopian populations grouped into genetic clusters.


new preprint
New preprint on SARS-CoV-2 transmissibility
Fri May 07 2021
SARS-CoV-2

New preprint: A phylogeny-based metric for estimating changes in transmissibility from recurrent mutations in SARS-CoV-2

Link available here.

Severe acute respiratory syndrome coronavirus 2 (SARS-CoV-2) emerged in late 2019 and spread globally to cause the COVID-19 pandemic. Despite the constant accumulation of genetic variation in the SARS-CoV-2 population, there was little evidence for the emergence of significantly more transmissible lineages in the first half of 2020. Around November 2020, several more contagious and possibly more virulent ‘Variants of Concern’ (VoCs) were detected near-simultaneously in various regions of the world. These VoCs share some mutations and deletions that haven arisen recurrently in distinct genetic backgrounds. Here, we build on our previous work modelling the association of mutations to SARS-CoV-2 transmissibility and characterise the contribution of individual recurrent mutations and deletions to estimated viral transmissibility. We estimate enhanced transmissibility associated to mutations characteristic of VoCs and identify a tendency for cytidine to thymidine (C→T) substitutions to be associated to a reduction in estimated transmissibility. We then assess how patterns of estimated transmissibility in all SARS-CoV-2 clades have varied over the course of the COVID-19 pandemic by summing transmissibility estimates for all individual mutations carried by any sequenced genome analysed. Such an approach recovers 501Y.v1 (B.1.1.7) as the most transmissible clade currently in circulation. By assessing transmissibility over the time of sampling, we observe a tendency for estimated transmissibility within clades to slightly decrease in most clades. Although subtle, this pattern is consistent with the expectation of a decay in transmissibility in mainly non-recombining lineages caused by the accumulation of weakly deleterious mutations. SARS-CoV-2 remains a highly transmissible pathogen, though such a trend could conceivably play a role in the turnover of different global viral clades observed over the pandemic so far.

(A) Circular representation of the genomic structure of SARS-CoV-2 with associated mean CEGA scores. From outer to inner circles: Gene names; mean CEGA score (red: positive; blue: negative) with those estimated at deletions denoted *; Number of independent emergences used for CEGA computation; density of sites tested using a window of 20 nucleotides. (B) Sites along the genome with mean CEGA scores plotted for those falling in the upper and lower 5% of estimates. Non-synonymous sites are highlighted with a triangle with associated amino acid change, synonymous sites are depicted with a square with associated nucleotide change, deletions are shown with a *. As in (A) positive scores are depicted red with negative scores depicted blue.

(A) Circular representation of the genomic structure of SARS-CoV-2 with associated mean CEGA scores. From outer to inner circles: Gene names; mean CEGA score (red: positive; blue: negative) with those estimated at deletions denoted *; Number of independent emergences used for CEGA computation; density of sites tested using a window of 20 nucleotides. (B) Sites along the genome with mean CEGA scores plotted for those falling in the upper and lower 5% of estimates. Non-synonymous sites are highlighted with a triangle with associated amino acid change, synonymous sites are depicted with a square with associated nucleotide change, deletions are shown with a *. As in (A) positive scores are depicted red with negative scores depicted blue.


lecture
Keynote lecture
Mon Mar 29 2021
aDNA

Talk at Ancient Biomolecules of Plants, Animals and Microbes 2021

Keynote lecture at Ancient Biomolecules of Plants, Animals and Microbes entitled Tracking Pathogens in space and time: something old, something new.

Day 1 on Ancient Biomolecules 2021. Illustration by Petra Korlevic.

Day 1 on Ancient Biomolecules 2021. Illustration by Petra Korlevic.

**

The full talk is available to view here and below:


new preprint
New preprint on the blaNDM mobilome
Thu Jan 14 2021
antimicrobial resistance

Role of the mobilome in the global dissemination of the carbapenem resistance gene blaNDM

Link: bioRxiv preprint

The mobile resistance gene blaNDM encodes the NDM enzyme capable of hydrolysing carbapenems, a class of antibiotics used to treat some of the most severe bacterial infections. blaNDM is globally distributed across a variety of Gram-negative bacteria and is typically located within a transposon-rich genomic region common to multiple plasmids.

We compiled a dataset of over 2000 bacterial genomes harbouring the blaNDM gene including 112 new PacBio hybrid assemblies from China and developed a novel computational approach to track structural variants in bacterial genomes. We were able to correlate specific structural variants with plasmid backbones, bacterial host species and sampling locations, and identified multiple transposition events that occurred during the global dissemination of blaNDM.

This preprint, led by Mislav Acman, highlights the importance of transposons in the global spread of antimicrobial resistance genes and suggest that genetic recombination, rather than mutation, was the dominant force driving the evolution of the blaNDM genomic region.

Splitting of structural variants downstream of blaNDM.

Splitting of structural variants downstream of blaNDM.

new preprint
New preprint on recombination in SARS-CoV-2
Tue Dec 15 2020
SARS-CoV-2

No detectable signal for ongoing genetic recombination in SARS-CoV-2

bioRxiv preprint

Recombination-mediated rearrangement of variants that arose independently can be of major evolutionary importance. Though, whether SARS-CoV-2 undergoes genetic recombination has been largely overlooked to date. Here, we analyse the extant genomic diversity of SARS-CoV-2 and show that, to date, there is no detectable hallmark of recombination.

Linkage disequilibrium (r2) as a function of physical distance on the SARS-CoV-2 genome.

Linkage disequilibrium (r2) as a function of physical distance on the SARS-CoV-2 genome.


new preprint
New preprint on pre-existing T cell-mediated cross-reactivity to SARS-CoV-2
Wed Dec 09 2020
SARS-CoV-2

Pre-existing T cell-mediated cross-reactivity to SARS-CoV-2 cannot solely be explained by prior exposure to endemic human coronaviruses

Link: bioRxiv preprint

Our latest preprint considers sources of T-cell cross-reactivity to SARS-CoV-2 identified in pre-pandemic samples. Counter to initial expectations we found prior exposure to circulating 'common cold' coronaviruses plays at best a modest role in eliciting the response. We scanned the homology of 177 published T-cell epitopes reported in unexposed donors to the protein sequences of a large, phylogenetically resolved, dataset of coronaviruses from mammals and birds, including the four species of circulating endemic ‘common cold’ coronaviruses. We found only 55% of the tested epitopes had noticeable homology to these common cold coronaviruses, with the degree of homology being near perfectly predicted by the phylogenetic distance of each of these viruses to SARS-CoV-2. In fact, none of the wide range of #coronavirus species tested could explain a higher proportion of epitopes than expected by their relationship to SARS-CoV-2, leaving a fraction of cross-reactive T-cell epitopes unexplained by any coronavirus. These ‘unexplained’ epitopes show partial homology to a wide range of diverse possible antigens. We're not sure where they come from but they aren't other sampled coronaviruses and may arise from life-long exposures to heterogenous antigens.

Sequence homology of deconvoluted peptides from published literature to endemic HCoVs.

Sequence homology of deconvoluted peptides from published literature to endemic HCoVs.


new-preprint
New preprint on adaptation of SARS-CoV-2 to mink
Mon Nov 16 2020
SARS-CoV-2

Recurrent mutations in SARS-CoV-2 genomes isolated from mink point to rapid host-adaptation

Link: bioRxiv preprint

In line with other coronaviruses, SARS-CoV-2 has the potential to infect a broad range of hosts. SARS-CoV-2 genomes have now been isolated from cats, dogs, lions, tigers and minks. SARS-CoV-2 seems to transmit particularly well in mink farms. Genomic data from SARS-CoV-2 isolated from infected minks provides a natural case study of a secondary host jump of the virus, in this case from humans to animals, and occasionally back again.

We screened published SARS-CoV-2 genomes isolated from minks for the presence of recurrent mutations common in mink but infrequent in SARS-CoV-2 genomes isolated from human infections. We identify 23 recurrent mutations including three nonsynonymous mutations in the Receptor Binding Domain of the SARS-CoV-2 spike protein that independently emerged at least four times but are only rarely observed in human lineages. The repeat emergence of mutations across phylogenetically distinct lineages of the virus isolated from minks points to ongoing adaptation of SARS-CoV-2 to a new host. The rapid acquisition and spread of SARS-CoV-2 mutations in minks suggests that if a similar phenomenon of host adaptation had occurred upon its jump into humans, those human-specific mutations would likely have reached fixation already before the first SARS-CoV-2 genomes were generated.

Recurrent mutations identified in the mink SARS-CoV-2 alignment.

Recurrent mutations identified in the mink SARS-CoV-2 alignment.

You can read more on adaptive mutations in SARS-CoV-2 to mink infections in a piece I wrote for the Conversation.

Denmark to cull mink herd over coronavirus mutation fears – here’s what the science says link


new article
New paper on the emergence and spread of *Neisseria gonorrhoeae* ST1901
Sun Nov 08 2020
antimicrobial resistance
Antibiotic treatment regimes as a driver of the global population dynamics of a major gonorrhea lineage

Link: MBE Paper

The Neisseria gonorrhoeae multilocus sequence type (ST) 1901 is among the lineages most commonly associated with treatment failure. In this work, led by colleagues at the Norwegian Institute of Public Health, we analyzed a global collection of ST-1901 genomes to shed light on the emergence and spread of alleles associated with reduced susceptibility to extended-spectrum cephalosporins (ESCs).

The genetic diversity of ST-1901 could be reconstructed into a minor and a major clade, both of which were inferred to have originated in East Asia, spreading out of Asia in two seperate waves. The ancestor of the most recent wave acquired the penA 34.001 allele, which significantly reduces susceptibility to extended-spectrum cephalosporins (ESCs).

Our work suggest that the acquisition of this allele granted the second wave a fitness advantage at a time when ESCs became the key drug class used to treat gonorrhea.

Map showing dispersal and successful establishments of Wave 1 and Wave 2. Wave1 emerged and spread before the acquisition of ESC RRS alleles. Wave 2 had acquired the penA RRS allele 34.001 prior to its global expansion. A founder event in America was important for its further and repeated introduction to Europe.

Map showing dispersal and successful establishments of Wave 1 and Wave 2. Wave1 emerged and spread before the acquisition of ESC RRS alleles. Wave 2 had acquired the penA RRS allele 34.001 prior to its global expansion. A founder event in America was important for its further and repeated introduction to Europe.


team
Welcome to new MSci student Kristina
Mon Nov 02 2020
team

New Student

Welcome to new MSci project student Kristina Kordova who has joined the lab to work on the genomics of carbapenem resistance in Acinetobacter baumanii.

Kristina Kordova

Kristina Kordova


new preprint
New preprint on the genomic epidemiology of SARS-CoV-2 in Palestine
Fri Oct 30 2020
SARS-CoV-2

Link: The genomic epidemiology of SARS-CoV-2 in Palestine

Our latest preprint reports the first SARS-CoV-2 genomes from Palestine. As with most regions of the world, Palestine experienced many imported cases of COVID-19 at many different times meaning that there is no unique index case or patient zero. We estimate at minimum nine independent introductions which recapitulate at least some of the circulating diversity of SARS-CoV-2, including a clade of genetically identical sequences sampled over 21 countries.

At the same time local structure is emerging. We identified a closely related set of 59 SARS-CoV-2 which have likely been circulating largely in Palestine. We estimate the age of this transmission cluster to early February predating the first confirmed cases in Bethlehem in March.

Our work demonstrates the importance of genomic analyses and open data for identifying COVID-19 transmission patterns and epidemiological links at local and global scales.

Phylogenetic placement of SARS-CoV-2 genomes from Palestine in the context of a large global phylogeny of 54,804 SARS-CoV-2 assemblies. Tip colour provides the continental region of sampling as given by the legend at top. The outer ring highlights the number of samples in different phylogenetic clades with the outer border providing the Pangolin lineage assignments as per the key at bottom left. Results are consistent with multiple introductions seeding local trasmission clusters in Palestine.

Phylogenetic placement of SARS-CoV-2 genomes from Palestine in the context of a large global phylogeny of 54,804 SARS-CoV-2 assemblies. Tip colour provides the continental region of sampling as given by the legend at top. The outer ring highlights the number of samples in different phylogenetic clades with the outer border providing the Pangolin lineage assignments as per the key at bottom left. Results are consistent with multiple introductions seeding local trasmission clusters in Palestine.


new preprint
New preprint on the emergence of bedaquiline resistance in Mycobacterium tuberculosis
Wed Oct 07 2020
antimicrobial resistance

Detection of a bedaquiline / clofazimine resistance reservoir in Mycobacterium tuberculosis predating the antibiotic era link

Tuberculosis remains the biggest infectious disease killer today, even in the midst of the ongoing COVID-19 pandemic. The high mortality caused by TB is in part due to the widespread appearance of bacteria resistant to many, if not all, of our first- and second-line drugs.

The discovery of a new TB drug, bedaquiline, in 2004 was heralded as a major breakthrough in the treatment of drug-resistant TB. However, this remarkable success may come to a halt with the emergence of bedaquiline resistant strains, leading to treatment failure and poor patient outcomes. Resistance to bedaquiline is primarily mediated by a range of mutations in the Rv0678 gene, which additionally provide cross resistance to clofazimine, a repurposed leprosy drug that is frequently included in MDR and XDR-TB treatment.

We assembled a comprehensive dataset of 3682 Mtb whole genome sequences screened for mutatinos in Rv0678. Using phylogenetic dating methods, we estimated the age of emergence for all detected variants in Rv0678. While bedaquiline resistant mutations predating the use of the drug have been previously observed, their emergence has been attributed to the use of clofazimine. We report a large number of cases where genotypic resistance emerged predating the use of bedaquiline. Though, we additionally identify three events where Rv0678 variants were acquired before the turn of the 20th century, thus establishing the circulation of Rv0678 variants prior to not only the use of clofazimine but predating the antibiotic era.

We hypothesise that currently circulating bedaquiline and clofazimine cross-resistance is largely due to selection of strains with Rv0678 mutations from a historic reservoir. Bedaquiline and clofazimine cross-resistance may therefore occur even in settings with minimal or no previous clofazimine use, and may expand rapidly as these drugs are rolled out further.

Inferred dated phylogenies (x-axis) for the a) lineage 2 and b) lineage 4 Mycobaterium tuberculosis datasets. Tips are coloured by the geographic region of sampling as given in the legend. The bar provides the Rv0678 phenotype (colour) based on assignment of nonsynonymous variants in Rv0678.

Inferred dated phylogenies (x-axis) for the a) lineage 2 and b) lineage 4 Mycobaterium tuberculosis datasets. Tips are coloured by the geographic region of sampling as given in the legend. The bar provides the Rv0678 phenotype (colour) based on assignment of nonsynonymous variants in Rv0678.


public engagement
Article in The Conversation on mutations in SARS-CoV-2
Tue Sep 22 2020
covid19
Coronavirus mutations: what we've learned so far

A short accessible piece on mutations in SARS-CoV-2.

Link: The Conversation article

Large-scale phylogenetic reconstructions of SARS-CoV-2 aided by over 100 thousand genomes generated by labs and public health agencies around the world.

Large-scale phylogenetic reconstructions of SARS-CoV-2 aided by over 100 thousand genomes generated by labs and public health agencies around the world.


new article
New paper on bedaquiline and clofazimine cross-resistance in M. tuberculosis in Africa
Wed Aug 12 2020
antimicrobial resistance
Population-level emergence of bedaquiline and clofazimine resistance-associated variants among patients with drug-resistant tuberculosis in southern Africa: a phenotypic and phylogenetic analysis

Link: The Lancet Microbe manuscript

In our recent paper we report 671 Mycobacterium tuberculosis genomes from 391 patients with drug resistant tuberculosis in KwaZulu-Natal South Africa sampled over six years.

We screened for resistance to bedaquiline, a drug now central to effective Tuberculosis (TB) treatment. We found around 4% of patients harboured M. tuberculosis with variants in genes known to mediate resistance to bedaquiline and clofazimine. Phylogenetic analyses showed repeated and independent acquisitions of resistance variants, including onward transmission of resistant strains across South Africa.

Bedaquiline is a reasonably new, but now cornerstone, drug in the fight against drug-resistant TB. The lack of routine bedaquiline susceptibility testing may allow these resistant strains to continue to spread, unwatched, posing further significant challenges to TB treatment & control.

You can find a great summary of our work here.

Phylogeny of southern African lineage 2 (A) and lineage 4 (B) M. tuberculosis strains showing bedaquiline resistance profiles.

Phylogeny of southern African lineage 2 (A) and lineage 4 (B) M. tuberculosis strains showing bedaquiline resistance profiles.


new article
New paper on reporting of metagenomics studies
Wed Aug 05 2020
metagenomics
STROBE-metagenomics: a STROBE extension statement to guide the reporting of metagenomics studies

The Lancet Infectious Diseases Manuscript Link

The term metagenomics refers to the use of sequencing methods to simultaneously identify genomic material from all organisms present in a sample, with the advantage of greater taxonomic resolution than culture or other methods. Applications include pathogen detection and discovery, species characterisation, antimicrobial resistance detection, virulence profiling, and study of the microbiome and microecological factors affecting health. However, metagenomics involves complex and multistep processes and there are important technical and methodological challenges that require careful consideration to support valid inference.

I was involved in working with a large multidisciplinary team to establish reporting guidelines that address specimen processing, nucleic acid extraction, sequencing platforms, bioinformatics considerations, quality assurance, limits of detection, power and sample size, confirmatory testing, causality criteria, cost, and ethical issues. The guidance recognises that metagenomics research requires pragmatism and caution in interpretation, and that this field is rapidly evolving.


presentation
Presention on patterns of genomic diversity in SARS-CoV-2
Mon Jun 29 2020
SARS-CoV-2

You can hear more about our work on the genomics of SARS-CoV-2, the viral agent of Covid-19, in a talk I delivered for the University of Copenhagen Population Genetics Summer Series.